找回密码
 立即注册
查看: 55563|回复: 255

文物保护考试题目及答案

 火... [复制链接]
发表于 2020-2-29 16:41:50 | 显示全部楼层 |阅读模式
2019年文物责任工程师考试试题

下载地址
游客,如果您要查看本帖隐藏内容请回复



文物保护
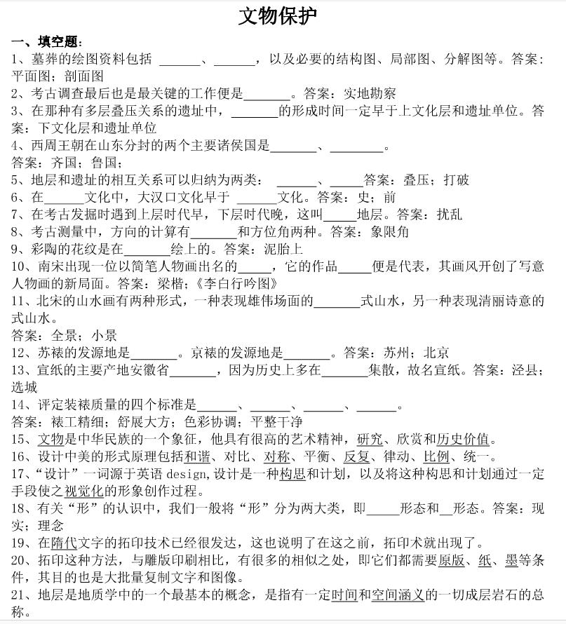
1 文物保护 一、填空题: 1、墓葬的绘图资料包括       、      ,以及必要的结构图、局部图、分解图等。答案:平面图;剖面图 2、考古调查最后也是最关键的工作便是       。答案:实地勘察 3、在那种有多层叠压关系的遗址中,       的形成时间一定早于上文化层和遗址单位。答案:下文化层和遗址单位 4、西周王朝在山东分封的两个主要诸侯国是       、        。 答案:齐国;鲁国; 5、地层和遗址的相互关系可以归纳为两类:       、     答案:叠压;打破 6、在      文化中,大汉口文化早于       文化。答案:史;前 7、在考古发掘时遇到上层时代早,下层时代晚,这叫     地层。答案:扰乱 8、考古测量中,方向的计算有       和方位角两种。答案:象限角 9、彩陶的花纹是在       绘上的。答案:泥胎上 10、南宋出现一位以简笔人物画出名的     ,它的作品     便是代表,其画风开创了写意人物画的新局面。答案:梁楷;《李白行吟图》 11、北宋的山水画有两种形式,一种表现雄伟场面的       式山水,另一种表现清丽诗意的       式山水。 答案:全景;小景 12、苏裱的发源地是       。京裱的发源地是       。答案:苏州;北京 13、宣纸的主要产地安徽省       ,因为历史上多在       集散,故名宣纸。答案:泾县;选城 14、评定装裱质量的四个标准是      、      、      、      。 答案:裱工精细;舒展大方;色彩协调;平整干净 15、文物是中华民族的一个象征,他具有很高的艺术精神,研究、欣赏和历史价值。 16、设计中美的形式原理包括和谐、对比、对称、平衡、反复、律动、比例、统一。 17、“设计”一词源于英语design,设计是一种构思和计划,以及将这种构思和计划通过一定手段使之视觉化的形象创作过程。 18、有关“形”的认识中,我们一般将“形”分为两大类,即     形态和  形态。答案:现实;理念 19、在隋代文字的拓印技术已经很发达,这也说明了在这之前,拓印术就出现了。 20、拓印这种方法,与雕版印刷相比,有很多的相似之处,即它们都需要原版、纸、墨等条件,其目的也是大批量复制文字和图像。 21、地层是地质学中的一个最基本的概念,是指有一定时间和空间涵义的一切成层岩石的总称。 22、考古地质学,是借用地质地层学对地层的研究原理,在田野考古发掘中,科学地取得研究资料的方法,也是考古学研究中最基础的方法之一。 23、依据生物进化论生物都是由    向高级,由简单向    进化的,即生物进化。答案:低级;复杂 24、小石器是指形体较小的石器,一般是指在      以下者。答案:4cm; 25、细石器是指用间接打击法剥落的    加工的石器。答案:细石叶 26、生态学是研究活得有机体及其       ,以及有机体赖以生活的     之间的相互关系的科学。答案:生存条件;环境 27、 文物工作贯彻保护为主、抢救第一、       、加强管理的方针。 答案:合理利用


2 28、国家加强文物保护的宣传教育,增强全民      的意识,鼓励文物保护的科学研究,提高文物保护的科学技术水平。答案:文物保护 29、保存文物特别丰富并且具有重大历史价值或者革命纪念意义的城市,由          核定公布为历史文化名城。答案:国务院 30、文物保护单位的保护范围内不得进行其他建设工程或者       、        、 挖掘等作业。答案:爆破;钻探; 31、对不可移动文物进行修缮、保养、迁移,必须遵守不改变        的原则。答案:文物原状 32、一切考古发掘工作,必须履行报批手续;从事考古发掘的单位,应当经国务院         部门批准。答案:文物行政 33、具有科学价值的      动物化石和古人类化石同文物一样受国家保护.答案:古脊椎 34.识读版式图是装饰美工的第一个工作程序,其目的有两个,一是取得装饰加工的依据,二是形成装饰加工制作方案。 35.素描是一种视觉语言,一种通过绘画形式而进行的强烈的视觉交流。  36.素描的三种表现形式是:描述性素描、意想性素描、象征性素描。 37.艺用解剖学素描的学习内容主要包括骨骼、关节、肌肉。 38.设计素描与绘画性的素描不同,设计素描表现的侧重点对象的形体特征、构造关系、比例尺度、质地材料以及形式美感,本质上是为艺术设计,设计创意服务的。 39我们通常把物体明暗调子的规律归纳为三面五调。三面指暗面、亮面、灰面;五调指亮调、暗调、明暗交界线、反光、投影。轮廓和调子不可以完全分开塑造。 40透视的基本方法是指平行透视、成角透视两大类。透视中所包含的基本规律就是近大远小,近强远弱。 41一个立方体(物体)不平行于画面,也不平行于地面,且其三组边线分别消失于左、右灭点和垂直矢点的透视图,称为三点透视。 42 “穿透性”观察是指在设计素描的观察中要“穿透”物象形体的表面,不但看到物体的正面,也要看到被遮挡的物体的反面,既看到物体外形,也要看到物体的内部结构。 43饱和度是指强度和鲜明度,就色彩而言指颜料的强度和纯净程度。 44色彩的三属性是指:互补色、明度(亮度)、纯度(彩度)。红与绿,黄与紫,蓝与橙是互补色,而紫与橙则不是互补色。黄与紫是互补色. 45红、黄、蓝之所以被称为基原色是因为它们是纯色,不能通过混合其他色相获得。 46画面感觉“粉”,是因为使用白色太多,缺少纯度高的色彩。 47色彩冷暖的产生是客观外界的冷暖概念在视觉上的心理反映,色彩之间只有经过相互比较才能有冷暖色的区别。追求色彩的装饰性效果就是追求色彩的理想化效果。 48光源色、固有色、环境色共同组成了物体的基本色彩。在进行色彩写生时,应以物象的固有色为基础,在其受光部分加光源色,背光部分加环境色。 49目前影响较大的立体色彩系统是奥斯特瓦德色彩系统、孟塞尔色彩系统。 50CMYK模式中C、M、Y、K分别指青、洋红、黄、蓝四种颜色。 51色彩协调包括:主色调的协调,以画面占主导地位的色彩为基础确立主调,统率画面的色





 楼主| 发表于 2020-2-29 16:43:39 | 显示全部楼层
附件预览截图

微信截图_20200229164317.jpg
 楼主| 发表于 2020-2-29 16:43:59 | 显示全部楼层
欢迎大家下载。

1

主题

177

回帖

1531

积分

七级高级工程师

积分
1531
金钱
380

活跃会员考试必过优秀新人

发表于 2020-3-3 09:34:42 | 显示全部楼层
资料很好!谢谢分享!

0

主题

2

回帖

23

积分

实习生

积分
23
金钱
1

活跃会员考试必过

发表于 2020-3-3 10:50:11 | 显示全部楼层
楼主帖子好
 楼主| 发表于 2020-3-3 17:00:19 | 显示全部楼层
3 彩关系。其他的色彩处于次要的从属地位,弃宾就主,舍繁从简,使画面的整体色彩更加协调。利用邻近色、同性色及中差色相的各种协调关系,给人以和谐统一的心理感受。 52色彩写生正确的观察方法:在深入刻画细部的过程中,始终要坚持反复比较、整体观察的方法,不断地将描绘的局部同其他部分联系起来,调整、刻画各个局部,既要把物体的每一个局部表现得充分,又不能破坏大的整体感觉,使画面成为一个整体的色彩结构。 53在平面构成中,线是能够看得见的,它既有长度,还有一定的宽度和厚度。 54中国传统图案主要有:原始时期的彩陶图案、商周至春秋战国时期的青铜器图案、汉代的漆器图案、秦汉时期的瓦当图案、汉代的画像砖图案、敦煌图案、唐宋的花草图案、明清的装饰图案等。 55中国民间图案是一种独立的视觉符号语言,它是在原始艺术的基础上发展而来的,带着人类原始朴素的思维特点,具有代表性的民间图案有民间剪纸图案、民间印染图案、民间刺绣图案、民间皮影艺术、民间玩具艺术、民间年画等。 56民间剪纸图案大多赋有吉祥寓意,其中喜花在内容上主题明确,表现了男女恩爱,幸福美满之意,如蛇盘兔纹样属于喜花。 57魏晋南北朝时期的佛教文化得到发展,图案以佛教题材居多,其中忍冬是较著名的佛教图案。 58新石器时期的彩陶纹样中应用得最多的是几何纹样,其它还有动物纹样、植物纹样、人物纹样等。  二、选择题: 1、胶印安全生产规范化包括下列哪些方面。( A  ) A、防火安全,人身安全、设备安全、质量安全   B、操作安全、人身安全、防火安全、质量安全 C、工艺安全、防火安全、人身安全、设备安全   D、工艺安全、防火安全、质量安全、设备安全 2、单机对同一点密度重复数值的允许误差数应小于。( B  ) A、2%     B、1%     C、1.5%     D、3% 3、观察印刷品使用的光源其色温度为下面哪一个。( C  ) A、4000K左右    B、5000K左右   C、6500K左右   D、7000K 左右 4、新闻出版署发布平版印刷品质量标准是哪一个。( D  ) A、Cy/T—3—1999    B、Cy/T—30—1999  C、Cy/T—4—1999  D、Cy/T—5—1999 5、平版印刷精细印刷品相对反差值黄色应为哪一个。(  B  ) A、0.35~0.45     B、0.25~0.35     C、0.20~0.30    D、0.30~0.40 6、印刷色彩表示法中用哪种颜色模式表示比较符合人的视觉感受,让人觉得更加直观一些。(D  )A、RGB       B、CmyK      C、Lab     D、HSB 7、色料减色混合中,当青色油墨与红色油墨混合后呈现什么色。( A  ) A、黑色      B、紫色      C、红紫色  D、兰紫色 8目前平版印刷中使用较普遍的网点是哪种( C  ) A、混合加网  B、调频      C、调幅    D、高保真印刷 9、调配湖绿色油墨时,采用下列哪组方法。( B  ) A、撤淡剂为主,少量孔雀兰、浅黄。   B、白墨为主,少量孔雀兰、浅黄
 楼主| 发表于 2020-3-3 17:00:32 | 显示全部楼层
4 C、撤淡剂为主,少量天兰、浅黄。     D、白墨为主,少量中兰、中黄。 10、按国际标准,B系列全张纸常用的尺寸为下列哪一个。( C  ) A、787mm×1092mm    B、850mm×1168mm    C、1000mm×1400mm   D、900mm×1280mm 11、酒精润湿液酒精含量控制在多少为合适。( B  ) A、4% ~ 7%      B、8%~12%      C、13%~16%     D、16%~20% 12、在同一承印物表面,光泽度高的油墨在印刷品上呈现怎样的结果。(d  ) A、纯度高       B、色相差      C、阶调差      D、亮度大 13、同一颜色印刷品在色温3800K和6500K光源照射下观察会出现怎样结果。( B ) A、纯度不同      B、色相不同   C、光泽不同    D、亮度不同 14、大部分进口四色胶印机套印精度误差不大于多少。( A  ) A、0.01mm       B、0.15mm      C、0.20mm     D、0.10mm 15、印刷用润湿液在实际使用中电导率控制在多少时比较理想而实际的。( C  ) A、200us/cm ~500us/cm    B、400us/cm~700us/cm C、800us/cm~1500us/cm    D、2000us/cm ~3000us/cm 16、晒制PS版时为了其抽真空时具有良好的导气效果,需在感光层上再均匀喷涂什么。( A ) A、具有弹性的珠状颗粒层  B、具有弹性的光滑颗粒层  C、具有镜面的颗粒层  D、三氧化二铝层 17、PS版显影液是碱性溶液,其组成成分有哪些。(  D ) A、显影剂、保护剂、溶剂                B、显影剂、润湿剂、溶剂   C、显影剂、保护剂、润湿剂、表面活性剂  D、显影剂、保护剂、润湿剂、溶剂 18、一般情况下,显影液温度升高12℃显影速度呈现怎样情况。( B  ) A、显影速度加快0.5倍   B、显影速度加快1倍  C、显影速度加快2倍  D、显影速度慢0.5倍 19、紫激光CTP版材是用波长多少的紫激光成像的。( D  ) A、800nm~1100nm    B、700nm~900nm   C、500nm~700nm   D、400nm~450nm 20、计算机直接制版设备适合于大幅面与热敏版材的工作方式为哪一种。( B  ) A、内鼓式   B、外鼓式   C、平台式   D、滚筒式 21、控制CTP制版质量的关键是什么。( A  ) A、网点正确复制   B、套而精度   C、印版脏污   D、图文位置 22、CTP在机直接制版与脱机工作流程相比,最大优点是什么。( C  ) A、简化工艺流程   B、降低成本   C、提高生产效率和精度   D、安全 23、数码打样与传统打样共性方面是下列哪一个。( A  ) A、减色法复制   B、油性油墨   C、操作简单   D、微墨滴技术 24、印刷设备诊断技术是由什么组成的。( D  ) A、简易诊断技术  B、精度诊断技术  C、计算机自动诊断技术  D、简易诊断技术,精密诊断技术 25、印刷设备诊断的判定标准用什么方法进行。( C  ) A、参考判定标准  B、参考,设定,质量判定标准   C、绝对,相对,类比判定标准  D、设定判定标准 26、非涂料纸表面的吸收能力与涂料纸表面的吸收能力呈现怎样状况。( A ) A、强   B、弱   C、一样   D、较弱 27、图像色彩处理时,一般暗调基本色的网点阶调值范围多少。(D  ) A、5%~10%    B、10%~30%    C、30%~60%    D、70%~90% 28、输出网线设定时考虑到使用轻涂纸,印刷设备为海德堡,其加网线数应设多少。(C  ) A、30线/cm~40线/cm   B、40线/cm~48线/cm    C、 54线/cm~60线/cm   D、80线/cm~90线/cm
 楼主| 发表于 2020-3-3 17:01:18 | 显示全部楼层
5 29、UV上光可分为下面哪组上光的类型。( B ) A、全幅UV    B、全幅UV和局部UV    C、局部UV    D、区域UV 30、电化铝烫印是通过什么原理将不同颜色的铝层转移至印刷品表面。(A  ) A、热压转移   B、冷压转移    C、化学转移    D、气压转移 31、对图像型封皮印刷时要注意什么。( B ) A、套印准确   B、色相准确、纯度达标   C、反差大   D、网点扩大小 32、对文字型封皮印刷时要注意什么。(C  ) A 套印准确   B 色相准确,纯度达标   C 水墨平衡  D网点扩大小 33、纸张的吸墨性越大,干、湿墨之间的密度值变化如何。( B ) A 小   B 大    C 一样   D 略小 34、在同一条件印刷下,浅色墨变化量与深色墨变化量相比,变化如何。( A ) A 小   B 大   C 一样   D 略大 35、平版装潢印刷品标准中规定,四开以下单面裁切成品误差为多少。( C) A +-0.1mm   B +-0.50mm   C +-1mm   D +-2mm 36、GB7705-1987中规定32开以下模切成品误差为多少。( D ) A +-2mm   B +-1mm   C +-0.8mm   D +-0.50mm 37、CY/T5-1999中规定,同批产品不同印张的实地密度允许青色误差为多少。( B ) A ≤0.10   B ≤0.15   C ≤0.20   D ≤0.30 38、CY/T5-1999中规定精细印刷品品红相对反差值为多少。( C ) A 0.20~0.30   B 0.30~0.40   C 0.35~0.45   D 0.35~0.50 39、同一印刷品采用调频网点印刷比采用调幅网点印刷,其油墨消耗如何。( A  ) A 较少    B 一样    C 略多    D 多 40、加网线数在多少的调幅网点可称为精细网点。( D ) A 30线/cm~50线/cm   B 40线/cm~60线/cm   C 60线/cm~80线/cm   D 80线/cm~120线/cm 41、通常墨斗刀片的倾斜为多少比较合适。( B )A 15度   B 30度   C 45度   D 60度 42、所谓匀墨系数是指的下面哪一个。(D  ) A 所有墨辊面积之和与印版面积之比。    B 所有硬质墨辊面积之和与印版面积之比。 C 所有软质墨辊面积之和与印刷面积之比。D 所有匀墨辊面积之和与印版面积之比。 43、貯墨系数过大,会出现下面哪种情况。( C ) A 貯墨量快速稳定   B 下墨速度快   C 下墨速度太慢   D 有利墨量调节 44、通常墨斗刀片与墨斗辊之间的间隙调整为多少较合适。( B )     A 0.1mm~0.2mm   B 0.3mm~0.5mm   C 0.5mm~0.7mm   D 1mm 45、印刷滚筒离合压的实质是改变了什么。( A ) A 滚筒中心距   B 滚筒相对位置   C 齿轮位置   D 错位 46、印刷滚筒离合压必须在规定的对应位置,即离合压时间要求必须符合什么情况下才能进行。( B )A 印刷滚筒叼口过了合压点   B 印刷滚筒叼口在合压点之前 C 印刷滚筒叼口             D 印刷滚筒拖梢 47、印刷滚筒离合压时间取决于什么情况。( D ) A 离合压指令时间  B 离合压位置  C 滚筒相对位置 D 离合压指令时间、离合压位置 48、硬性衬垫压缩变形量一般为多少。( C ) A 0.02mm~0.04mm   B 0.03mm~0.06mm   C 0.04mm~0.08mm   D 0.4mm~0.8mm 49、递纸叼牙叼纸距离多少为最佳。( C )A 3mm    B 4mm    C 5mm    D 6.5mm 50、递纸叼牙与滚筒叼牙交接位置应为哪里。( D)  A 偏向递纸叼牙   B 偏向滚筒叼牙   C 最远点    D 最近点 51、观察印刷品时,光源与印刷品表面呈多少角度。( C )

6 A、15度    B、30度    C、45度   D、90度 52、用于观察印刷品的光源,应在观察面上产生均匀的漫射光照明,照明度范围为多少合适。( B )A、200勒克斯~500勒克斯       B、500勒克斯~1500勒克斯 C 、3000勒克斯~4500勒克斯     D、 5000勒克斯~6500勒克斯 53、观察印刷品时,观察角度与印刷品表面法线呈多少夹角。( D ) A、 15      B、 30     C、 45    D 90 54、在实际工作中,目前书刊行业中对印刷质量的评价采用什么方法为主。( A ) A、主观评价    B、客观评价    C、综合评价    D、意念评价 55、实地密度随着墨层的增加而增加,当墨层厚度达到一定值时,再继续增加墨层厚度,实地密度会出现怎样结果。( B )A、继续增大   B、不再增大  C、减少  D、略减少 56、网点密度与实地密度之比越小,网点增大值怎样。( A  ) A、小     B、无增大     C、略大     D、大 57、叠印率的数值越高,其叠印效果如何。( D  )A、差  B、略差  C、一般  D、越好 58、什么情况下,实地密度值为最佳实地密度。( C  ) A 网点无增大    B网点清晰    C相对反差值最大时    D墨层厚度最大时 59、在同一条件下60线/cm比50线/cm印刷时网点扩大如何。( A  ) A多     B一样     C略少    D少 60、80线/cm网点线数适合印刷什么产品。( B  )A招贴画   B画册  C年画  D挂画 61、当网点的边缘朝着某一个方向增大时,称谓怎样的增大。( C  ) A面积增大    B圆周增大    C线性增大   D网点增扩 62、一般年鉴,词典书版面率为多少。( D  ) A、35%左右   B、50%左右   C、66%左右   D、75%左右 63、包装产品的艺术性主要体现在哪个方面。( D  ) A造型   B平面设计   C版式组合   D造型、平面设计 64、书刊不同的装订方式采用不同的配页方法,胶订采用何种配页方法。( B ) A套配      B叠配      C插配      D混配 65、圆形网点在哪个阶调印刷中网点扩大较小。(C  ) A高调      B高光      C中间调及中间调以下    D暗调 66、印刷品中图像明度变化和阶调层次变化都是以什么表示的。( A ) A 网点大小   B网点形状   C网点角度   D网线线数 67、当某一颜色与其他颜色叠印时,能够得到较大范围的色相与比较纯的色光,则此颜色特性属哪种。   (D  )A强度好     B色差大    C灰度小    D效率高 68、测定品红油墨的密度时其密度计内滤色片是什么颜色。( C ) A紫兰色   B红色    C绿色    D青色 69、相对反差值是控制图像层次的重要参数,它能控制什么。( C ) A实地密度    B网点扩大    C实地密度、网点扩大    D套印、分辨率 70、布鲁纳尔测试条计算50%网点区的增大值是以粗、细网点相对比的原理,在粗、细网点总面积相等基础上,其线数比是多少。(A  )A、1:6   B、1:5  C、1:4   D、1:3 71、布鲁纳尔测试条50%细网区中、共有12个小白孔,若8个小白孔糊死,留有4个小白孔,则说明网点增大多少。( B )A、8%     B、10%     C、15%     D、20% 72、人们对自然界中树叶绿色、天空蓝色等保持稳定色的概念,原因是( B )。  A、物体存在     B、记忆色     C、生活经验     D、视觉暂留 73、彩色物体形成的颜色是由(C  )所决定的。 A、光谱的不同波长被等量吸收     B、光谱的不同波长全部吸收 C、光谱对不同波长的选择吸收     D、光谱的所有波长均未被吸收 74、从视觉效果看,以网点角度对视觉最舒服、最美观、最为稳定( B )。

7 A、75°  B、45°     C、15°     D、30° 75、印刷分色版的明暗变化是用来衡量( B )。A、网目 B、密度梯尺  C、色标 D、星标 76、网点并列呈色是(C  )。 A、减色法原理     B、减色法原理与加色效益     C、加色法原理     D、叠色法原理 77、印刷品网点呈色是( B )。   A、调合     B、叠合     C、掺合     D、混合 78、网屏的线数在印刷工艺中有不同的要求和用法,选择网屏线数粗细时不需要考虑因素是( D )。   A、画面大小     B、视距远近     C、用纸质量     D、操作者技能 79、2M+2Y+1C=( A )。   A、暗红     B、黑色     C、白色     D、灰色 80、4M+2Y+1C=( D )。   A、暗绿     B、黑色     C、白色     D、桔黄色 81、消色是指(C  )。A、自然界的所有色 B、黑白色 C、黑、白及各种灰色D、消灭颜色 82、通常在印黑版满版时,图纹制作在黑版满版下可衬( D )以增加黑版饱和度。    A、红网     B、黄网     C、红网加黄网     D、兰网 83、人们常说的CTP往往是指( A )。    A、ComputerToPlate(计算机直接制版) B、ComputerToPress(计算机直接到印刷机) C、ComputerToProof(计算机直接出样张)     D、数码印刷 84、UV印刷属瞬间干燥方式,UV印刷的油墨光固化时间仅需( A )。    A、零点几秒     B、几秒至十几秒     C、几十秒     D、2分钟左右 85、暗调密度,精细印刷品实地密度青色为( C )。    A、0.80—1.05     B、0.08—1.05     C、1.30—1.55     D、1.8-2.0 86、为了保证和提高产品质量所做的工作称为( C )。    A、工程质量     B、产品质量     C、工作质量     D、服务质量 87、网点面积的增大与网点边缘的总长度成( A )    A、正比例  B、反比例  C、不成比例  D、五成以上网点成正比,五成以下网点成反比 88、亮调用网点面积表示,精细印刷品亮调再现面积为( A )。    A、2%--4%     B、0.2%--0.4%     C、2.5%--3.5%     D、8%-10% 89、关于相对反差值的说法不正确的是( A )。 A、物体吸收光线的特性量度     B、实地与网目的积分密度之差同实地密度的比值 C、用以确定打样和印刷的标准给墨量     D、印品的一个技术参数 90、阶调值的表示方法是( A )。   A、密度 B、网点形状  C、网点线数 D、网点角度 91、油墨的表面张力( D )润湿液表面张力时,印版空白部分就易起脏、网点扩大严重。    A、大于     B、小于     C、等于     D、大于或等于 92、配制润湿液时,使表面张力在( C )为最好。 A、30-35达因/厘米  B、35-42达因/厘米 C、42-50达因/厘米 D、50-60达因/厘米 93、润湿液加入酒精后,PH值( B )。 A、下降  B、不变  C、上升  D、显著下降 94、橡皮布长期使用后,橡皮布开始老化,其性能由( A )所以形成网点不清晰、实地不平伏。 A、高弹性转为粘弹性 B、粘弹性转为高弹性 C、厚变薄 D、吸墨性弱转为吸墨性强 95、油墨传递过程中,产生飞墨现象与油墨的有关( A )。    A、粘性     B、流动性     C、粘度     D、饱和度 96、测控条中( D )可以检测重影及其方向。    A、粗网线色块     B、实地色块     C、叠印色块     D、线条色块 97、印版滚筒轴向套准系统的调节是对(C  )作轴向位置位移来达到的。    A、滚筒斜齿轮     B、偏心轴套     C、印版滚筒 98、胶印机在大修后验收时,印刷滚筒径向跳动不大于0.03mm,轴向窜动量不大于( A )。    A、0.03mm     B、0.04mm     C、0.05mm     D、0.06mm 99、窜墨辊的加工精度要求高、轴颈、轴芯、齿轮三者同心度不超过( B )。    A、0.01mm     B、0.03mm     C、0.05mm     D、0.10mm

8 100、安装胶印机应采用(B )的水平仪来测试。     A、0.04:1000mm     B、0.02:1000mm     C、0.1:1000mm     D、0.05:1000mm 101、中心距调节应先调(A  )后调(C  )。     A、压印滚筒与橡皮滚筒中心距     B、印版滚筒与压印滚筒压力 C、印版滚筒与橡皮滚筒中心距     D、三滚筒中心距一起调 (E)着摆辊与印刷滚筒的压力 102、斜齿轮比直齿轮同时啮合时齿数比直齿轮多,一般可有( B )。     A、1-2牙     B、2-4牙     C、4-6牙     D、6-8牙 103、暗调密度,精细印刷品黑BK实地密度范围为( C )。 A、0.14—0.17     B、0.85—1.10     C、1.40—1.70     D、1.25-1.40 104、同批产品不同印张的实地密度,品红M允许误差为(A  )。     A、≤0.15     B、≤0.015     C、≤1.50     D、≤1.00 105、亮调网点用面积表示,精细印刷品亮调网点面积再现为( B )。  A、3%--5%     B、2%--4%      C、0.2%--0.4%      D、5%--8% 106、相对反差值(K值),精细印刷品青C、的K值范围为(A  )。     A、0.35—0.45     B、0.20—0.30     C、0.25—0.35     D、0.10-0.20 107、色彩管理是运用在软硬件结合的方法在生产系统中自动统一地管理和( C )。     A、调节层次     B、调节清析度     C、调节颜色     D、套准调节 108、纸张偏略碱性,对油墨有一定的( A )作用。 A、催干     B、止干     C、减粘     D、防乳化 109、一般情况下,纸张含水量每变化1%,纵向变形0.025~0.05%,横向变形( A )。     A、1%     B、2%     C、3%     D、4% 110、油墨开始流动时所需的最小外力,称油墨的( A )。     A、屈服值      B、触变性      C、流变性      D、流动度 111、一旦发生电器原因造成火灾必须用( B )进行扑灭。     A、水      B、干粉式灭火机      C、泡沫灭火机      D、酸碱灭火器 112、大多设备反映水量的大小通常以百分比形式来体现,但其实质却是用电机控制(B  )。     A、着水辊的压力   B、水斗辊的转速  C、匀水辊的窜动频率  D、计量辊的转速 113、色温低的光源所产生的光(  D ),色温增加则变白,色温继续增加则会偏蓝。     A、偏白      B、偏蓝      C、偏紫      D、偏红 114、按照ISO9000质量管理体系的要求,已经通过认证的单位,每过一段时间应该进行内审和外审,对管理评审结果予以确认的对象是(D  )。 A、企业最高行政领导      B、内审小组       C、有职工代表参加的管理评审小组      D、管理者代表 115、企业资源能否产生竞争优势,取决于它们能否形成一种( C )能力。     A、竞争      B、市场      C、创新      D、综合 116、油墨是一种由颜料、填充料和附加料等均匀分散在连结料中,具有一定( B )的流体物质。    A、胶体      B、粘性      C、悬浮体    D、细度 117、人们对彩色印刷品进行质量评价的角度主要从三个方面来进行:印刷品带给人们的心理感受;印刷品达到作为商品使用的复制质量指标和印刷品(A  )。     A、艺术表现     B、再现精度      C、色彩鲜艳      D、高光泽度 118、在印刷品光泽的测量中,对于高光泽表面的测量,宜采用的测量角度是( B )度。     A、30     B、45    C、60   D、75 119、包装印刷产品的质量检验目测时被测印刷品与目视的距离一般是( B )。     A、100mmB、400mmC、600mmD、500mm 120、检验承印物透明度高的印刷品的质量,样品应放在( B )色衬垫上。

9     A、黑     B、白     C、灰     D、透明 121、现代化新型单张式胶印机多采用何种水辊系统(A  ) A、连续式供水  B、间歇式供水  C、喷雾式供水  D、以上皆是 122、螺旋测微计可以用来测量 ( D )  A、.印版厚度   B、橡皮厚度   C、纸张厚度   D、以上皆是 123、酒精在水斗液中的功用 ( A )  A、降低水的表面张力   B、.减少油墨乳化   C、.增加导电度   D、.以上皆是 124、滚枕(肩铁)接触型印刷机应多久清洗滚枕一次( C ) A、每周    B、.每天    C、.每班    D、.随时保持清洁 125、印刷时,发现印刷品部份印纹墨色太淡,可能为下列何种原因造成(D  ) A、版面水量过多  B、给墨量不足  C、橡皮布凹陷  D、以上皆可能 126、张页印刷机低速印刷时,发生纸张粘上橡皮, 可能为( D )  A、纸张太厚   B、版面水量太少   C、给墨量太少   D、以上皆非 127、紫外线UV油墨印刷时,下列何者与干燥无关( A ): A、喷粉多少   B、印刷速度   C、油墨颜色   D、UV光源强度 128、印刷出现重影现象最可能的原因(D  ):  A、纸張起皺   B、.纸张伸缩   C、壓筒咬牙不平   D、以上皆可能   129、印刷版面的给水量与下列何者无关( C ): A、温度   B、版面印纹   C、印刷压力  D、印刷速度 130、印刷时,发现印刷品非印纹部份出现起脏,应考虑(A  ): A、增加版面给水量  B、增加印刷压力   C、增加给墨量   D、以上皆非。 131、下列何者与印刷密度大小无关(D  )?  A、油墨迭印率   B、印刷反差   C、网点扩大率   D、以上皆有关。 132、连线水性上光干燥快慢与下列何者有关(D  ): A、红外线能量    B、热风强度  C、抽风大小   D、以上皆是。 133、改变印刷纸张咬口大小可以通过以下何种方式来实现( B ):  A、改变前档规位置  B、改变版筒位置   C、改变橡皮筒位置   D、以上皆是。 134、纸张丝缕方向不会影响(A  ): A、印刷压力   B、印刷套准   C、纸盒耐压强度   D、书本翻阅适性。 135、胶印机版筒与橡皮筒间压力与下列何者无关( C ): A、橡皮布衬垫   B、印版厚度   C、印刷压力    D、以上皆是。 136、油墨印刷色序与下列何者无关( D )?   A B C、迭印效果   D、印版厚度 137、单张纸胶印机四支触版墨辊直径不同的目的是( A ):      A  B、防止鬼影   C、减少冲击 D、以上皆非。  138、胶印机操作时的合压与退压是指哪一个滚筒的动作( A ):     A、橡皮筒    B、版筒   C、压力滚筒    D、以上皆是。 139、压轮式双张控制器,会产生停止作用的是必须下方同时通过至少(B  )      A.、二张纸   B、三张纸 C、一张纸  D、二张半纸。  140、印刷机速度愈快,整体水量与墨量应: ( C )  A B C、不变 D、不一定 141、传统嗮版是应用(D)的方式,通过软片把原图转移到金属版上。 A照相   B显影    C烤版    D接触曝光   142、阳图型PS版的曝光,其实质是发生了(B)A光聚合反应 B光分解反应 C光交联反应D物化反应 143、PS版空白部分的表面能—润湿液的表面自由能。(D )A等于   B不大于    C小于   D大于  144、热敏型CTP版材的最大特点就是( C )A二值成像原理  B热交联   C预热处理方法  D热升华技术

10 145、数字打样的核心技术是(B )A用数字打样      B色彩管理   C灰平衡     D排版文件  146、根据国家标准纸张幅面来确定的A5尺寸是(B ) A  420×297    B  210×148    C  297×210    D 150×210  147、一般大16开本的尺寸是(A )A  187×262    B 203×140    C 130×99  D 140×90   148、雨后天空中悬挂着的彩虹,就是阳光照射在无数小水珠的曲面上产生( B)现象 A光谱功率分布  B光的色散    C光的反射  D光的折射     149、印刷企业中无论是制版用还是车间照明光源,应当选择具有—的光源。(C ) A连续光谱    B混合光谱     C连续光谱或混合光谱     D线状光谱  150、( A)是指两种或多种颜色统一而协调地组合在一起,使人从视觉到心理产生愉悦感的颜色搭配关系,包含着对颜色调整、调配、安排、整合的意思。 A颜色调和    B颜色感觉    C颜色感情     D颜色适应      151、颜色的明度高低是由物体表面的(C)大小来表示的。 A光谱分布率   B光的波长    C光的反射  D光的反射率 152、我国印刷行业标准规定使用(A )光源作为观察反射样品的光源标准。 A   D6500   B    D5000   C  D7000   D    D 8000 153、孟塞尔色相环的中央是一个(B )A有色轴    B灰轴    C黑轴     D白轴     154、能精确地反映润湿液浓度变化的是(B )A表面张力 B电导率  C水的硬度 D  pH值  155、润湿液主要成分是水,水有软硬之分,通常—是软水(A ) A 8°以下       B  8°以上     C  6°~8°    D  10°~15° 156、在彩色印刷中,颜料的有色体吸收UV光子程度各不相同,所以,UV胶印的色序应为(A ) A、 KCYM   B. MCKY  C .YCMK   D CYKM   157、油墨的透明度取决于油墨中——折射率的差值,并与颜料的分散度有关。(A ) A.颜料与连结料  B.填料与连接料   C.颜料与填料   D.颜料与助剂 158、PS版显影液是(C )A酸性溶液   B中性溶液     C  碱性溶液      D  弱酸溶液  159、凹凸压印是利用相互匹配的凹凸模具,在一定的压力下使纸张产生(A ) A塑性变形   B滞弹变形    C敏弹变形     D扭曲变形  160、阶调是指图像整体明暗对比的密度变化,它是由各个层次排列起来而组成的(D )。 A.调频网点     B.调幅网点     C.网线     D.集合 161、胶印机滚筒轴套的配合间隙的大小综合反映了机器的(D )。 A制造水平    B零件加工    C装配质量   D离让值 162、胶印机紧急制动装置是出自于—的需要就是在运动的物体上施加一个与运动方向—的力或扭矩。( C)A装版   B印刷   C安全    D运转 163、构件是由若干零件组成,这些零件之间—相对运动(A )。 A没有    B有   C一般有    D一般没有 164、运动副就是构件之间—而又能产生一定形式相对运动的活动联接(C ),  A间接接触    B上下接触    C直接接触    D左右接触  165、印刷企业中无论是制版用还是车间照明光源,应当选择具有—的光源(C )。 A连续光谱    B混合光谱  C连续光谱或混合光谱D线状光谱 166、色是光刺激人的视觉器官后所产生的(B ) A生理感觉   B  心理感觉    C心理知觉    D心理直觉  167、(A)是指两种或多种颜色统一而协调地组合在一起,使人从视觉到心理产生愉悦感的颜色搭配关系,包含着对颜色调整、调配、安排、整合的意思。 A颜色调和    B颜色感觉    C颜色感情     D颜色适应 168、自然界的日光,以及人造光源如日光灯、白炽灯、镝灯所发出的光都是(A ) A复色光   B单色光   C无色光  D  白光  169、如果某物体能将入射光按不同比例吸收,并有部分光反射出来,那么这种物体色就是(D  )

11 A白色    B黑色     C红色    D彩色  170、颜色的明度高低是由物体表面的—大小来表示的。(C ) A光谱分布率   B光的波长    C光的反射  D光的反射率 171、彩色电视机中彩色图像的形成是—加色混合的结果(C ) A视觉器官内     B视觉器官外      C色光     D色料 172、为了增加黑色油墨的浓度,通常在黑墨中增加一定量的—油墨。(D )  A青     B天蓝    C深蓝      D射光蓝   173、在胶印机的齿轮传动中一般用于两轴线相错的工作机构是(D) A凸轮机构B圆锥齿轮C曲柄机构D蜗杆蜗轮、螺旋齿轮机构  174、胶印机滚筒齿轮的齿侧隙大小直接影响着(D )变化。 A压力角    B印刷速度   C印刷压力    D交接位置   175、当原动件作连续运动而从动件必须作间歇运动时,以采用—最为简便。(C ) A蜗轮蜗杆   B圆锥齿轮   C凸轮    D曲柄机构  176、两构件之间的联接处只允许做相对滑动的运动副,就是(C ) A.高副   B.低副   C.移动副    D.转动副   177、胶印机的推力轴承承受着与轴心线——的载荷。( D ) A.方向相一致   B.方向相反   C.方向相同     D.一致  178、铝箔纸在不善于吸收油墨的同时,也显得不善于吸收润湿液,为此,可在印版不挂脏的情况下(B )供液量。A加大       B尽量减少      C尽量加大         D减少 179、在平滑度高的纸张表面印上湿油墨,待干燥后,墨色则(D ) A变大      B变小       C不变     D几乎没有多大改变 180、在无线胶订中应用最多的是胶粘材料是(A )热溶胶A. EVA  B. PUR   C  PVAC   D.  PVA 181、一般UV脱机局部上光,大多采用(D )A胶印        B凸印      C柔印     D网印   182、全息标识定位烫印的主要作用是( A ) A包装防伪   B增加观赏    C提高产品档次  D增加产品附加值 183、—是指在人类社会中调整人与人、个人与集体、人与社会之间关系的行为和准则的总和。( B )A  法律   B  道德,C   职业道德     D  纪律   184、职业道德的核心是( D )A互相尊重     B下级服从上级   C为人民服务   D遵纪守法     185、职业道德与一般道德有着密切的联系,同时又具有自己的特点,具体表现在—方面。(D ) A时代性     B广泛性         C实用性        D行业性 186、提倡使用无毒无害的洗车水,主要是为了(D ) A节约成本    B安全    C减少辅助时间    D环保低碳 187、没有主调的彩色图画,色彩的作用就会(A )A    减弱   B   增强   C  分离  D   重合 188、UV油墨中最容易固化是(B )。A  黄墨     B   品红墨    C   青墨    D    白墨 189、油墨的适性调配主要是—的调配。(B ) A  加减原色墨    B  加减辅助剂  C加减白墨D  加减撒粘剂  190、UV油墨的干燥是_——过程(D )A   氧化    B   挥发  C   渗透     D   光化学 191、稳定中间调和暗调的色彩通常是(A )。 A黑版    B黄版   C红版    D青版  192、层位关系是指堆积单位与堆积单位之间的       关系。( D ) A上下     B早晚    C前后    D叠加 193、在考古发掘中,发现了灰坑,首先要弄清其层位关系和      ,然后再进行发掘清理。( C )A、大小    B、面积    C、分布范围    D、形状 194、考古绘图最基本的要求是      ,能合理而全面地表现被画物的形状,否则,画的再漂亮也是没有用的。( D )A、大小得体  B外观漂亮  C、形状好看  D、尺寸准确 195、岳石文化陶器的器壁普遍较厚,器表装饰流行绳纹、      、附加堆纹等。( A ) A、凸棱    B、方格纹    C、篮纹    D、彩陶

12 196、折扇字画,适合裱成   ,以避免左右对折。( B )A、蝴蝶装 B、推蓬装 C、经折装 197、立轴的尺寸,是在确定裱件       的前提下,按照3.6:1的公式计算得出。( B ) A、总宽度    B、总高度    D、总面积 198、裱件要定期挂凉,使之通风。一般说来,      是最好的季节。( B ) A、春季    B、秋季    C、冬季 199、残破严重的画心,更适合选用        法。( B )A、 碎补 B、整补   C、镶补 200、“三分画七分裱”的说法是说明装裱字画的      作用。( B ) A、保护作用   B、装饰作用   C、辅证作用 201、编排就是将     等平面造型的构成要素,给予视觉的整理与配置,使其成为具有最大诉求效果的构成技术。( A ) A 、文字、插图、照片、图案、记号   B、文字、插图  C、照片、图案、记号 202、宋体    ,横画的右边及横竖转角处有装饰角,均齐、秀丽、典雅,多用于宣传印刷物的文字设计。( A )A、横细竖粗     B、横粗竖细       C、横竖一样粗细 203、 历史文化名城和历史文化街区、村镇的保护办法,由       制定。(C) A、地方政府;   B、省级政府;     C、国务院 204、文物是      再生的文化资源。(B)A、可;         B、不可; 205、对不可移动文物进行修缮、保养、迁移,必须遵守      文物原状的原则。(A ) A、不改变;    B、不维持 ;      206、属于集体所有和私人所有的——,其所有权受国家保护。(B ) A、纪念建筑物、古墓葬和传世文物;B、纪念建筑物、古建筑和传世文物; C、纪念建筑物、古文化遗址和传世文物; 207、导游员小李利用工作之便,将私人收藏的文物卖给某国旅游者。对此做法,根据《文物保护法》规定,由——予以处罚。( C ) A、旅游行政管理部门;B、商行行政管理部门;C、文化行政管理部门 208、在进行建设工程或者在农业生产中,任何单位或者个人发现文物,应当保护现场,立即报告       部门。(B ) A、上级领导;    B、文物行政;    C、国务院 209、对不可移动文物进行修缮、保养、迁移,必须遵守不改变     的原则。(B) A、文物特征;    B、文物原状;    C、文物外形 210、以淡青色作卷、轴之天地头,以牙色米色作隔水;花纹图案多为飞鹤、云凤等。亦是      的装裱特点。(C )A、元代;        B、明代;        C、清代 三、判断题;   1、一般安排色序的原则是先印专色,后印四色。        (×) 2、印刷机速度快,用于印刷的纸张抗张强度应越大。    ( × ) 3、卷筒纸胶印机所使用的油墨均为渗透干燥型油墨。    ( ×) 4、从环保角度考虑,柔性版油墨应使用水性油墨。      ( √ ) 5、彩色印刷图像质量评价方法有主观评价和客观评价。  (×) 6、密度计只能测定印刷品实地密度值。                (×) 7、分光光度计只能测量颜色表面的光谱。              (√) 8、我国安全生产管理体制特别突出群众监督。          (√) 9、安全生产责任制是根据管安全的必须管生产。        ( 错) 10、目前印刷企业都在提倡环保,加紧对绿色材料和无公害印刷方式的研发。(√) 11、用于观测反射样品的光源其照度为2000勒克斯~3000勒克斯  (×) 12、黑版可以稳定高调和中间调的色彩。               ( ×) 13、GCR工艺可以降低彩色油墨使用量。               ( √) 14、如果任意二种油墨混合后能得到黑色,那么就称这二种油墨为互补色。(√)

13 15、调频网点其网点面积大小是固定不变的。          ( √) 16、在实际工作中油墨的颜色通常用刮样鉴定。        ( √) 17、对油墨颜色的影响主要是承印物的颜色。          (× ) 18、在印刷品上形成的墨膜厚度不同对光线的反射率也有所不同。 (√ ) 19、使用酒精润湿液的胶印机大都采用摆动传水辊的润湿装置。   ( ×) 20、润湿液的浓度变化与它的电导率变化存在一种线性关系,即浓度越大,电导率越小。(√) 21、CTP直接制版机由光学系统,机械系统二大部分构成。         (√) 22、经过多年发展,CTP现在分为紫激光CTP,热敏CTP二大类。 ( × ) 23、海德堡CPC5是数据管理系统。( √ ) 24、每种印刷设备的计算机控制系统和故障诊断系统的技术也会有所不同。(√ ) 25、胶印机中修的内容主要是针对检查部位进行拆卸和分解但不必对维修部件进行维修或更换不合格的零件。( ×) 26、墨斗刀片的倾斜度对供墨性能也有一定影响。( √ ) 27、在稳定状态下,每一个印刷周期中,传输到印张上的油墨层厚度是不一致的。(×) 28、进口胶印机器四根着墨辊的着墨率均是相等的。(×) 29、印刷机上消除鬼影的机械方法是采用串动的着墨辊。( √) 30、平版印刷机输墨装置的优劣并非用输墨性能指标来显示的。( √) 31、输墨性能指标主要包括静态指标和动态指标。( √) 31、动态指标主要包括匀墨系数、贮墨系数,打墨系数和着墨率。(×) 32、静态指标主要包括系统响应时间和系统稳定时间。( ×) 33、印刷滚筒离合压,可利用偏心轴承旋转改变滚筒的中心位置,或通过改变支撑印刷滚筒轴套的支点位置实现与相邻滚筒中心距的变化。(√) 34、印刷滚筒离合压可以在任意的对应位置进行。( ×) 35、印刷滚筒叼口必须在合压点以前离合压。(×) 36、递纸叼牙与滚筒叼牙交接位置是在递纸叼牙垫与滚筒叼牙牙垫间隙最小时进行。(√ ) 37、递纸叼牙与滚筒叼牙交接时间应为两套叼牙共同叼纸行程6mm。(√) 38、调频网点其网点是有规则的排列。( × ) 39、调频网点在晒版及印刷中,网点不易丢失。(×) 40、通常加网线数在100线/cm~120线/cm的调幅网点可称为精细网点。( ×) 41、调频网点由于网点角度控制不当容易产生龟纹。(×) 42、世界万物五颜六色,追根溯源是由于光的存在。(√  ) 43、洗墨时,淋少许水在墨辊上,有助于纸毛、纸粉之清洗( √) 44、合成纸主要的原料是植物纤维。(×) 45、压纹纸对油墨的接受性能较好,因此油墨的转移量较大。(×) 46、一般情况下,最好不要使用有颜色的纸张印刷网目调图像。( √) 47、印刷铝箔纸时,最好选择铝箔纸专用油墨。(√) 48、靠版辊对串墨辊压力大小, 不会影响靠版压力的平整(√) 49、一般印刷品光泽均随承印物吸引能力的增加而增强。( ×) 50、印刷质量是主要对原稿的复制再现性。( √) 51、对印刷质量的评价首先要根据国家及行业的标准来衡量。(×) 52、虽然印刷品的用途不同,但其质量要求是一样的。(×) 53、印刷质量的评价方法分为主观与客观评价。(×) 54、主观评价方法主要是以复制品原稿为基础,对照样张,根据评价者的心理承受作出评价。( √ ) 55、主观评价是能够以客观地反映印刷品的质量特性的。(×) 56、用于观察印刷品的光源,其照度范围为6500勒克斯。( ×)

14 57、观察印刷品时,光源与印刷品表面呈45度夹角。(√) 58、分辨率是图像复制再现原稿细部的能力。(×) 59、相对反差值能控制网点扩大,但不能控制实地密度。( ×) 60、色差、灰度及色效率能较好的评价色彩再现性,同时对层次和清晰度也能评定。(×) 61、在实际工作中,目前印刷企业对印刷质量的评价主要是以客观评价为主。(√) 62、墨层厚度越厚,吸收光亮越多,其反射率越大。(×) 63、在同一条件下印刷。用铜板纸印刷的相对反差值比用胶版纸印刷的相对反差值要小。(×) 64、叠印率的数值越高,叠印效果越差。(×) 65、密度计中安装的滤色片颜色通常和所测油墨的颜色呈补色。(√) 66、油墨的粘度对四色胶印机印刷的叠印效果有很大影响。( √) 67、四色胶印机所使用的油墨,按照各机组滚筒的顺序,使油墨的粘度逐渐升高而进行印刷。(×) 68、所谓的标准着墨量是印刷相对反差的最大值范围所对应的最大实地密度。(√) 69、通常印刷品的网目调阶调值与晒版原版的网目调阶调值之差构成了网目调阶调值的增大。( √) 70、GATF星标中心白点大、说明网点增大。( ×) 71、GATF星标中心若出现8字形、则说明网点轴向扩大。( ×) 72、信号条只能提供定性的质量信息,而不能提供控制印刷质量的定量信息。( √) 73、测试条实地色块主要用作测定实地密度及计算原色油墨色差,灰度和效率之用。( √) 74、测控条放置在叼口和拖梢,其效果是一样的。(×) 75、色彩管理三大步骤即校准、特性化、转换。(√) 76、色彩控制条的元素分为客观色彩元素和主观色彩元素,所有的控制条必须包含全部的控制元素。(×) 77、有些色彩控制条包括连续色调梯尺,用它来估计印版的曝光和显影。(×) 78、物体对光的光谱成分等量吸收,即形成了彩色物体。( ×) 79、对同一种具有绝对色度的颜色,在相同的印刷过程前提下,可以用多种CMYK数字组合来表示和印刷出来。( √) 80、一种黄色光其波长为580mm,该色光是复色光。(×) 81、色替代是指印刷时用灰色油墨印刷。(×) 82、平版印刷的图文和空白部分具有一定的耐物化性,其耐物率是完全建立在物理吸附基础上的。(×) 83、数字打样能够较准确地反映出印版印刷过程中的性能特征,因此它是显示真正结果的最佳方式。(×) 84、喷粉量过大,对印面表面处理质量有影响。(√) 85、印刷工序侧规的应用应与印后加工具有一致性。(√) 86、手工膜切单面印刷的产品应采用朝外侧规。( ×) 87技术能实现按需、即时、个性化、远程印刷的需求。(√) 88、色彩管理是统一的管理和调整颜色,保证工作流程中颜色的一致性,实现从扫描、打样、印刷整个过程的颜色完全匹配。(√) 89、CTP技术已广泛应用于凹版印刷、平版印刷及柔性版印刷。(√) 90、CTP版材有热敏与光敏之分,热敏CTP版材可明室操作,制作比光敏CTP版材速度快能耗低,因此发展较快。( √) 91、微米的调频网点,其大小仅相当于调幅挂网方式时175线/英寸1%的网点大小。在细节的表现力上超过调幅网600线/英寸所能达到的效果,因此采用CTP技术印刷是最佳的选择方式。( √)

15 92、印刷适性是承印物、印刷油墨以及其他材料与印刷条件相匹配适合于印刷作业的总性能( √) 93、补色是减色混合成黑色或灰色的两个互补色料,色光没有补色( ×) 94、网点增大是指承印物上网点面积比原稿上相对应部分的网点面积增大。(×) 95、条痕是出现在网纹平面上与滚筒轴向平行的条状印痕,属胶印印品故障。(√) 96、酒精润湿液具有一定程度的挥发,从而能带走大量热量,降低版面的温度。(√) 97、酒精润湿液装置必须具有温度控制系统,通常温充控制在15℃左右。(×) 98、版面图纹面积大,空白部分面积小,用水量就少。(×) 99、相同的版面,墨层厚度越厚,用水量也相适增加。( √) 100、胶印用水的消耗主要在印版、橡皮、纸张。(×) 101、印版的封孔处理是增加表面积,增加亲水性。(×) 102、橡皮布在印刷过程中,存在表面磨擦和背磨擦,放松橡皮布的绷紧程度,可以使表面磨擦部分转化为背面磨擦。(×) 103、静态时,橡皮滚筒表面图文尺寸比动态时短。( √) 104、油墨的触变性愈大,印迹深淡易保持一致。(×) 105、油墨转移时接触线数多,打墨就越均匀。(√) 106、根据湿叠印的特点,先印的墨层厚度比后印的墨层厚度要厚。(×) 107、印刷品的质量评价有主观评价、客观评价、综合评价三种。( √) 108、印刷品质量的主观评价是定量的质量标准,客观评价是定性的质量标准。(×) 109、叠印率可以检测多色机在彩色复制中的还原性。(√) 110、墨斗辊出墨墨层厚度与墨斗辊转动速度无关。(√) 111、窜墨辊的窜动一般是采用凸轮机构来适应高速胶印机。(×) 112、蜗轮蜗杆传动因为功效大,所以变速传动采用蜗轮蜗杆。(×) 113、胶印机印刷密度通常不受速度的影响( √ ) 114、齿轮传动适用于较长距离的传动。( ×) 115、斜齿轮传动在开始接触和脱离时都会降低冲击,比直齿轮传动平稳,但承载能力小。( × ) 116、更换气动元件,首先考虑的是气压的大小。(×  ) 117、印刷品的反射密度值大小取决于网点面积和墨层厚度以及纸张的光特性。( √) 118、影响水墨平衡的因素除了水墨量外,还有纸张的PH值,油墨的特性,车间的温湿度及印刷压力、速度等。( 对) 119、润版液的酸性越强,印迹墨层干燥需要的时间也会延长。(√) 120、网点面积的增大与网点边缘的总长度成正比。(√) 121、调频网点是以网点疏密表现图像的明暗层次。(√) 122、阳图型PS版曝光后,构成网点的感光膜层厚度越小,版材印刷寿命越长。(×) 123、通过调湿处理,可以降低纸张的滞后现象。(×) 124、纸张的PH值越低,阻碍油墨氧化聚合的过程越严重。(√) 125、水斗液的PH值上升过多,版面起脏的机会增加。(√) 126、酒精加入润湿液后,润湿液的PH值会降低。(错) 127、油墨的屈服值大小与油墨的流动性无关。( ×) 128、胶印油墨具有触变性对印刷传递效果来讲是不利的。(×) 129、气垫橡皮布与普通橡皮相比,气垫橡皮布可使用较小的压力获得较大的压缩量。( ×) 130、PS版空白部分的氧化膜层、耐磨性、耐蚀性、亲水性很强、亲油性却很弱。(×) 131、行灯因为采用36V电压,所以没有危险性。( √) 132、一切物体本身皆有颜色,光照射在物体上使其颜色更鲜艳。(×) 133、色觉的三要素是:光、呈现颜色的物体、正常的视觉器官和大脑。(√)

16 134、色替代是指印刷时用灰色油墨印刷。(×) 135、CTP技术已广泛应用于凹版印刷、平版印刷及柔性版印刷。(√) 136、印刷品网点成色是利用了人眼的有限分辨率。(√) 137、印刷品复制质量体现在对原稿的再现性及印刷品之间的一致性。(√) 138、CIP3实际上就是实现印前、印刷及印后一体化。( 对) 139、光泽是可见光在物体表面的反射所发生的光学现象。(√) 140、对印刷品的客观评价是运用适当的检测手段,对印刷品的各个质量特征进行测量,并用数据来表示。( √) 141、组合印刷是指两种或两种以上的不同印刷方式组合在一起,在线完成不同印刷甚至包括印后加工的印刷工艺,也就是一次走纸(或塑料薄膜等承印材料)完成多项印刷工艺及印后加工的印刷方式。(√) 142、调频网点具有固定的点形和大小。(√  ) 143、JDF架起了印刷生产与信息管理系统(MIS)间通信的桥梁。此功能可实现作业和设备的实时跟踪,及在印前和印后的活件计算。从活件开始到结束,JDF携带一个印刷活件,它详细描述了设计创意、印前、印刷、印后和交货工序的信息。(√) 144、RGB和CMYK空间所覆盖的颜色范围完全一致。(×) 145、边规盖板高度,应根据纸张的厚度调整(√) 146、一般游标卡尺最适合测量纸张厚度(×) 147、印刷机前档规可以用来控制印刷咬口大小(√ ) 148、利用墨键开度与墨槽辊转幅,皆可控制供墨量大小(√  ) 149、增加橡皮布下的衬纸不会改变印纹长度(√) 150、增加橡皮筒对压筒压力不会改变对版筒的压力(√) 四、简答题: 1、新石器时代陶窑一般包括哪几部分? 答案:一般地说,有以下几部分:(1)带有火口的火膛,即燃烧燃料的地主。(2)窑室,即放置被烧陶器的地方。(3)烟道和烟口,即出烟的地方。 2、大汶口文化陶器的基本特征是什么? 答案:大汶口文化陶器时期以红陶为主,也有灰、黑陶和少量硬质白陶。手制为主,晚期出现轮制。泥质陶器上常饰刻划纹和镂孔,有彩陶、夹砂陶上少数饰附加堆纹和蓝纹。三足器、圈足器发达,主要器形有鼎、豆、杯、揹壶、壶等。 3、什么是考古钻探? 答案:钻探是利用探铲取土样观察地下遗存的调查方法。 4、在发掘中处理各类遗物的注意事项是什么? 答案:(1)任何遗物出土时必须记录下它们的地层、遗迹单位,并把地层和单位分别存放,不得开混。重要的遗物还应当用坐标法记录其具体位置,每件器物都填好两张标签,不得与文物分离。(2)遗物处理要尽可能地保持其完整性和原来面貌,注意弄清它们之间原有的联系,才能保证利用遗物进行研究的科学性。 5、覆托的主要步骤有哪些? 答案:(1)润托纸并溻浆。(2)挑除浆面遗落的排笔毛等异物。(3)溻浆托纸撤水。(4)将撤水托纸浆面朝下覆合于画背。(5)持棕刷排刷粘合。 6、粉浆的制作? 答案:须先刷出面筋,称“洗粉子”,具体方法是:将面粉加冷水和成固体状,盖湿毛巾稍省会,而后,分为几小块,尽在盛满凉水的盆里,用双手不停地捏攒,直到手中只剩下面筋为止。在把剔出面筋的“粉水”倒入艺缸里,使其慢慢沉淀为止,新粉水经沉淀以后呈黄色,须每日更换清水,至黄色水尽净为止,这是种“水浸”保存方法,冲刷浆糊时,边冲便用木棍不停地搅拌,粉子由稀变稠,浆色由暗淡而成光亮,木棍举起时能拉出浆丝,即为熟浆。

17 7、文物保护有什么意义作用? 答案:文物是中华民族的一个象征,他具有很高的艺术、精神、研究、欣赏、和历史价值。 8、在设计包装时,怎样进行定位? 答案:生产商定位;产品定位;消费者定位。 9、什么是拓印? 答案:是把一张坚韧的纸事先浸湿,在敷在石碑上面,用刷子轻轻敲打,使纸入字口,带纸张干燥后用刷子蘸墨,轻轻地、均匀的拍刷,使墨均匀的涂布纸上,然后把纸揭下来,一张墨地白字的拓片就复制完成了,这种复制文字的方法,称之为“拓印”。 10、古旧字画修复时应做好哪些工作? 答:文物修复工作有两个方面的内容:一是清除文物标本上的一切附着物,二是修补文物标本的残缺部分,其目的是恢复它的本来面目,防止附着有害物继续危害文物藏品。 11、商标具有哪些功能? 答:商标具有以下功能:(1)引人注目,传递信息。(2)便于识别商品。(3)是企业商品,劳务质量与信誉的凭证。(4)维护企业生产和技术专利。(5)注册后,在法律上使商品与企业得到保护。(6)宣传、美化商品。(7)建立和提高企业知名度。 12、墓葬发掘记录的5个方面?  答:墓葬发掘记录种类主要有:写发掘工作日记、摄影、绘图、填墓葬登记表。要详细记录墓葬的外观形态、内部结构、随葬品和骨架的出土形态、发掘过程。 13、提高拓印水平的方法有哪些?  答:1)选用合适的拓包。“工欲善其事,必先利其器。”在选用拓包时,一定要实用、科学。拓包应因人而异,内装何物以个人感觉易于发挥为好。2)“根据不同的碑刻和石质选用不同的宣纸。年代久远风化严重的碑石、阳刻碑石和沙石碑刻必须选用纤维多而长、拉力大的生宣及皮宣,浅浮雕、阴刻和碑面平整的细青石碑刻,可用拉力及纤维一般的生宣。大碑、大字可选用略厚、品质好的单宣或夹宣;蝇头小楷适用非常薄的上好棉连。拓碑纸必须使用生宣,徽地宣纸最佳,配合专用墨汁或一得阁墨汁拓印效果甚佳。3)重视过程,强调细节。一张拓片的完成,除了选用合适的宣纸,合适的工具外,还要求拓工具有丰富的实践经验,例如应熟知春夏秋冬、阴雨天和晴干天,室内和室外等不同情况下对拓印的不同要求。再者,从准备工作到清洁碑石、上纸,捶打再到上墨、揭纸一系列的过程中,都要求拓工全神贯注,不可浮躁,不可懈怠:要求拓工应具有良好的审美意识,以创作的灵感去创作每张拓片。4)特殊处理天时、地利也直接影响拓印,尤其野外操作,风大、天热都不宜施工。若有攀爬高处、深入墓穴时更要注意人身及文物安全。 14、我国《文物保护法》对地下埋藏文物开展考古发掘的原则是什么? 答案:我国文物保护法对地下埋藏文物开展考古发掘的原则是:地下埋藏文物属国家所有,一切考古发掘工作,都必须履行。 报批手续;经发掘出土的文物属国家所有,任何企业和个人不得侵占:未经国家特许,任何外国团体不得在我国境内开展考古调查和发掘。 15. 装裱古旧字画须经过几道工序? 答案:需经过冲洗去污、揭旧补缀、修磨残口、矾挣全色、刺制裱绫、镶嵌绫绢、转边扶背、砑光上杆等多道工序。  但主要可分为:修复画心、品订裱式等。  16、水浸图画文献资料的处理方法有哪些? 答:传统渍水法,真空冷冻干燥法两种。

18 17、纸质文物是由什么构成的? 答:纸质文物是由纸、书写的墨迹、印刷的油墨、绘画的颜料以及黏合剂等材料所构成。这些材料质量的好坏直接关系着纸质文物能否长期保存的内在因素。 18、纸质文物修复前应做哪些工作? 答:先记录文物装裱形式、尺寸、用料、作品内容、作者、题款、用印等外观形式,并仔细检查文物正反两面有否缺损、劣化、虫蚀、霉污、水渍痕、颜色劣化等情况,作拍照、描绘损坏区域的特写记录。经综合评估后,作修复分级并拟定修复方式,准备维修材料与应用工具,再进行修复工序。 19、什么年代出现政府成立拓印机构? 答:到了唐代,拓印术更发达了,不仅有民间进行拓印的作坊,而且政府的也专门成立了拓印的机构。 20、提高拓印水平的方法有哪些? 答:选用合适的拓包、根据不同的碑刻和石质选用不同的宣纸、重视过程,强调细节、特殊处理。 21、拓印术是在纸张发明前出现的吗? 答:拓印术是在纸张发明之后才出现的,并且拓印方法起源甚古,比雕版印刷早出现。 22、什么是拓印? 答:拓印,也称"拓石",也指现在的"碑帖"。所谓的拓印就是把一张坚韧的薄纸事先浸湿,再敷在石碑上面,用刷子轻轻敲打,使纸入字口,待纸张干燥后用刷子蘸墨,轻轻地、均匀地拍刷,使墨均匀地涂布纸上,然后把纸揭下来,一张黑地白字的拓片就复制完成了,这种复制文字的方法,称之为"拓印"。它是将石刻或木刻文字,用纸、墨拍印出来,以便保存和传播的工艺方法。 23、发掘墓葬的详细记录内容有哪些? 答:要详细记录墓葬的外观形态、内部结构、随葬品和骨架的出土形态、发掘过程。 24、墓葬发掘记录种类主要有哪些? 答:墓葬发掘记录种类主要有:写发掘工作日记、摄影、绘图、填墓葬登记表。 25、书画册页分为哪几种式样? 答:书画的册页有三种式样,一种是横式画心,裱成上下翻阅的,称为"推篷式";一种是竖式画心,裱成左右翻折的,称为"蝴蝶式";另一种裱成通折连成一体的,称为"经折式"。  26、对因烟熏尘积、发霉发黑的书画清洗的方法有哪些? 答:清洗的方法有两种:① 烫水冲洗。② 皂角或漂白粉或枇杷水漂洗。 27、旧书画需再装裱时应注意的事项是什么? 答:旧书画揭下再装裱,须谨慎考虑,一是防止裱时处置不妥或不小心损害了作品,二是防止在揭去旧托纸之后使书画失去元神。 28、中国书画装裱有哪些格式? 答:中国书画装裱格式分为卷、轴、屏条、册页、对联、扇面等。   

1

主题

62

回帖

194

积分

十二级助理工程师

积分
194
金钱
47

活跃会员考试必过

发表于 2020-3-9 11:16:11 | 显示全部楼层
非常感谢 辛苦了

4

主题

27

回帖

139

积分

十二级助理工程师

积分
139
金钱
40

活跃会员考试必过优秀新人

发表于 2020-3-10 10:43:35 | 显示全部楼层
是2019的吗?
您需要登录后才可以回帖 登录 | 立即注册

本版积分规则

QQ|Archiver|小黑屋|文物保护工程师考试论坛 ( 闽ICP备19014733号,闽ICP备2025114127号 )

GMT+8, 2026-4-8 18:26 , Processed in 0.100686 second(s), 31 queries , Gzip On.

Powered by Discuz! X3.5

© 2001-2026 Discuz! Team.

快速回复 返回顶部 返回列表